Operating System Integrations
Stay organized with collections
Save and categorize content based on your preferences.
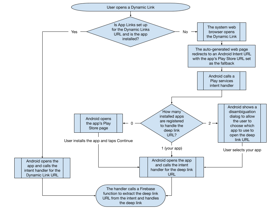
The Dynamic Links feature is built on top of the existing deep linking capabilities
of the underlying operating systems.
Below are some flowcharts detailing the specific integrations with iOS and
Android. These flowcharts are for the case where the link behavior has been
configured to (a) open the deep link in the app, if installed; and (b) open the
App Store/Play Store page if the app is not installed.
[[["Easy to understand","easyToUnderstand","thumb-up"],["Solved my problem","solvedMyProblem","thumb-up"],["Other","otherUp","thumb-up"]],[["Missing the information I need","missingTheInformationINeed","thumb-down"],["Too complicated / too many steps","tooComplicatedTooManySteps","thumb-down"],["Out of date","outOfDate","thumb-down"],["Samples / code issue","samplesCodeIssue","thumb-down"],["Other","otherDown","thumb-down"]],["Last updated 2026-02-04 UTC."],[],[]]